
文 / 付超¹ 張衛國² 王宜琛³
1 . 中國計量科學研究院 2 . 速銳智能(明光)有限公司 3 . 國電投陝西公司
摘要:本文針對自願性產(chan) 品認證中的智能倉(cang) 儲(chu) WCS係統進行分析、探討在現場檢查時如何依照《智能倉(cang) 儲(chu) 認證技術規範》合理設置認證評價(jia) 指標及其測試場景的質量控製與(yu) 評價(jia) 方法;如何測試現場的核查要點以及比較係統地了解智能倉(cang) 儲(chu) 係統的質量控製。
關(guan) 鍵詞:產(chan) 品認證、智能倉(cang) 儲(chu) WCS係統、評價(jia) 指標、質量控製方法
倉(cang) 儲(chu) 控製係統(Warehouse Control System,WCS)是介於(yu) 上位倉(cang) 庫管理係統(WMS)和下位物流設備底層控製係統之間的一層管理控製係統。
智能倉(cang) 儲(chu) WCS係統包含硬件和軟控係統[1]。智能倉(cang) 儲(chu) 硬件體(ti) 係主要包含堆垛機、智能穿梭車及機器人兩(liang) 大主流倉(cang) 儲(chu) 搬運設備,分別配置輸送機或倉(cang) 儲(chu) 智能機器人(AGV)、分揀機、電子標簽等構建形成智能倉(cang) 儲(chu) 堆垛機體(ti) 係或智能倉(cang) 儲(chu) 穿梭車體(ti) 係。一方麵,WCS係統與(yu) WMS係統進行信息交互,接受WMS係統的指令,並將其發送給物流設備底層控製係統,如物流設備的工業(ye) 邏輯編程(PLC)係統或工程計算機(PC)係統等,從(cong) 而驅動物流設備產(chan) 生相應機械動作、工藝運動節拍,有效協調倉(cang) 儲(chu) 係統中各物流設備之間的智能化運行、調度並完成工藝流程。另一方麵,WCS係統將各物流設備的狀態及數據實時反映在人機界麵係統上,並提供對物流設備控製係統或單機的手動調試接口;WCS係統主要通過引擎機製(含任務引擎、消息引擎等)分解並優(you) 化WMS任務流、合理規劃倉(cang) 儲(chu) 設備調度執行路徑,為(wei) 上層係統的調度指令提供執行保障和優(you) 化空間,完善倉(cang) 儲(chu) 設備各軟硬件接口的標準、集成、調度和監控,以及通信報文的規範。
智能倉(cang) 儲(chu) WCS係統基於(yu) 無線數據通信及軟件開發技術[2],內(nei) 置智能優(you) 化算法及成熟解決(jue) 方案、設備集成組件的集成配置化米兰体育官网入口,通過不斷完善上位管理係統的架構、數據交互與(yu) 存儲(chu) 、通信等功能模塊和定製化設計米兰体育官方网站首页入口,從(cong) 實際業(ye) 務出發,具備為(wei) 客戶提供包含智能輸送、智能揀選、智能搬運與(yu) 存儲(chu) 為(wei) 一體(ti) 的自動化物流解決(jue) 方案的能力,實現智能化物流。例如:在智能倉(cang) 儲(chu) 堆垛機體(ti) 係中,通過智能倉(cang) 儲(chu) WCS係統的設計,可實現倉(cang) 內(nei) 單元物料的訂單任務處理及出入庫作業(ye) ,完成倉(cang) 內(nei) 單元物料的智能調度與(yu) 存儲(chu) 作業(ye) 、巷道貨位優(you) 化與(yu) 調撥、巷道內(nei) 堆垛機的路徑規劃、無線數據通信與(yu) 信息交互、設備狀態監控與(yu) 在線維護等功能,實現倉(cang) 內(nei) 單元物料的智能化物流作業(ye) 。
在倉(cang) 內(nei) 物料的存儲(chu) 及出入庫物流作業(ye) 管理上,以訂單作業(ye) 的綜合效率最高為(wei) 目標,詳細分析作業(ye) 過程的影響因素(搬運設備的負荷率、作業(ye) 吞吐量峰穀值、運動曲線及作業(ye) 頻率等),建立數學仿真模型,結合智能倉(cang) 儲(chu) WCS係統的內(nei) 置優(you) 化算法及成熟解決(jue) 方案、設備集成組件等,建立麵向客戶應用場景的智能倉(cang) 儲(chu) 解決(jue) 方案,提高倉(cang) 儲(chu) 作業(ye) 效率、減少庫存或縮短在庫周轉期,為(wei) 客戶創造價(jia) 值。
以智能倉(cang) 儲(chu) 中的托盤四向穿梭車的控製係統設計為(wei) 例,其設計時主要需考慮以下四方麵:一是需通過變頻器及電機構建動力驅動係統,實現托盤四向穿梭車的前後、左右運動與(yu) 控製;通過機械或液壓動力係統實現托盤舉(ju) 升與(yu) 落下的搬運動作與(yu) 控製。二是需采用可編程邏輯控製器(PLC或PC)及其電氣元器件構建托盤四向穿梭車控製係統的電氣體(ti) 係,主要包括板載控製電路、電機變頻驅動電路、V/O電路等。三是需設計托盤四向穿梭車底層控製係統,主要包括傳(chuan) 感器數據信息采集、出入庫作業(ye) 邏輯調度與(yu) 控製策略、設備運行狀態與(yu) 故障預警、數據通信與(yu) 信息交互等功能模塊和組件,以實現設備底層控製邏輯和策略。四是托盤四向穿梭車單機及係統需實現平穩性運行,分析大慣量負載作用下的運動曲線及運動特性,重點關(guan) 注啟動、急停、碰撞等惡劣工況下對驅動電機及機構的調速、穩速與(yu) 製動控製方法的影響,建立並優(you) 化托盤四向穿梭車運行的智能調速控製策略,以預防托盤四向穿梭車在作業(ye) 時發生托盤貨物移位、滑落或傾(qing) 覆等風險。
智能倉(cang) 儲(chu) WCS係統的主要功能是對出入托盤四向穿梭式立體(ti) 庫、輸送線的物流單元及各主從(cong) 設備進行動態管理與(yu) 調度,具有係統維護、貨物管理、數據維護、數據查詢、設備運行狀態顯示、設備遠程控製、自動事務處理以及與(yu) 其他信息管理係統的接口等功能,以及時、準確完成貨物的出入庫。由於(yu) 托盤四向穿梭式立體(ti) 貨架的特點,存在高密度存儲(chu) 單元,形成無線通信網絡的信號影響,也存在有貨荷載與(yu) 無貨荷載下結構的變形與(yu) 絕對位置的偏移,因此既要保證通訊控製信號的有效性,又要保證定位的高速準確性,對於(yu) 信息交換與(yu) 通信的要求相當高,其中貨格相對定位是比較容易實現的一種可靠方式。同時,對物流信息實現與(yu) 物流的同步管理,WCS係統需要根據客戶的物流工藝合理選擇物流搬運設備及主流托盤四向穿梭式立體(ti) 庫配置模式;托盤四向穿梭式立體(ti) 庫軟控係統則要實現客戶訂單管理、設備及物流單元位置管理、設備及物流單元的路徑規劃與(yu) 管理、係統管理等功能,並實現各係統與(yu) 設備間的信息收集、輸送及交換。
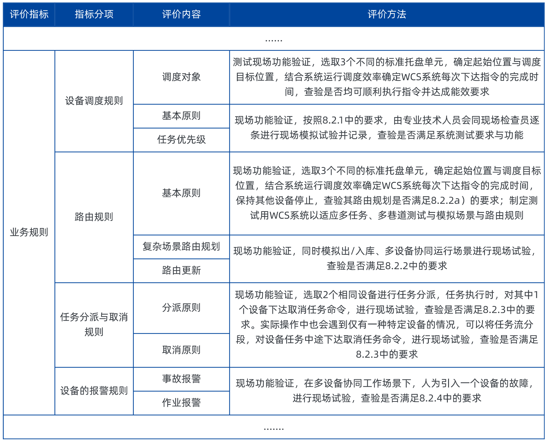
依據《智能倉(cang) 儲(chu) 認證技術規範第1部分:通則》(CQCPV11001.1-2023)中的描述,指標體(ti) 係主要包含基礎設置、業(ye) 務規則、設備管理、任務管理、設備通信、設備監控等部分,並分別設定多個(ge) 子項[3],如基礎設置中包含信息管理中的信息采集、信息處理子項;人員管理則涉及倉(cang) 儲(chu) 管理、倉(cang) 儲(chu) 操作、信息係統管理、設備運維管理、設備運維操作等多個(ge) 崗位;業(ye) 務規則主要包含業(ye) 務調度、路由、任務分派與(yu) 取消、設備報警等多個(ge) 子項。實際上,在具體(ti) 的智能倉(cang) 儲(chu) 認證中,會(hui) 涉及不同的應用場景及其子項組合,現場檢查人員需要深入了解客戶需求與(yu) 業(ye) 務模式,羅列不同的評價(jia) 指標分項、評價(jia) 指標,確定詳細的評價(jia) 內(nei) 容與(yu) 評價(jia) 方法。
以托盤四向穿梭式WCS係統為(wei) 例(見圖1)。該係統包含係統維護、設備控製、倉(cang) 儲(chu) 控製、監控等主要模塊。該係統基於(yu) 庫房內(nei) 局域網架設,相關(guan) 設備通過有線和無線網絡實現互聯互通,采用PLC組網對底層設備進行控製,總控PLC、垂直提升機PLC、鏈式輸送機PLC之間采用有線工業(ye) 以太網進行連接,與(yu) 托盤四向穿梭車之間采用無線工業(ye) 以太網連接,實現高速無縫信息交換。該係統可以非常容易地與(yu) 外部企業(ye) 資源計劃(ERP)或者WMS係統整合對接,允許操作者對托盤四向穿梭式立體(ti) 庫中的托盤四向穿梭車、托盤提升機、輸送線及庫存物品進行實時監測、操作與(yu) 管控,可以對一些突發事件、故障及安全問題或者未完成的工作做出快速反應或互鎖聯動。另外,該係統的模塊化設計和可擴展性,使用戶可以根據業(ye) 務發展情況隨時改變物流參數,對係統進行再配置和適應性調整,控製貨物單元在倉(cang) 庫中的儲(chu) 存、運動,完成進出、排序、揀選等功能,以實現快速進貨、快速出貨、按指令轉移、按指令排序、直接分撥、不同溫度區域分類與(yu) 智能儲(chu) 存、按指令緩存等功能。總體(ti) 上看,WCS業(ye) 務邏輯比較複雜多樣,專(zhuan) 業(ye) 性強,非專(zhuan) 業(ye) 人士很難區分各業(ye) 務流評價(jia) 內(nei) 容,匹配合適的評價(jia) 指標、指標分項及評價(jia) 方法,需要在具體(ti) 認證業(ye) 務中配置專(zhuan) 業(ye) 技術人員,形成既懂認證業(ye) 務及流程,又懂具體(ti) 智能倉(cang) 儲(chu) 運維與(yu) 評價(jia) 的專(zhuan) 業(ye) 團隊,為(wei) 客戶精準、科學、合理地提供認證米兰体育官方网站首页入口。
以某智能倉(cang) 庫為(wei) 例[4],倉(cang) 庫共有四層貨架,貨架內(nei) 存放膠管類成品和總成類成品兩(liang) 種成品物料,其中總成類成品存放在貨架的一層,膠管類成品存放在貨架的二、三、四層。每層貨架安排一台智能穿梭車執行任務(每層車僅(jin) 執行當前層任務,不換層),另外,倉(cang) 庫共有2台提升機,2個(ge) 入庫口,因輸送線為(wei) 雙向輸送線,2個(ge) 入庫口同時包含出庫功能。智能倉(cang) 庫布局(局部)如圖2所示,具體(ti) 出入庫流程如下[5]。

圖2 智能倉(cang) 庫布局圖(局部)
1)入庫:工人通過手持終端將待入庫貨物與(yu) 托盤組盤綁定,錄入入庫數據;又車叉取貨物托盤至入庫口輸送機上,輸送機往前輸送貨物,經過外形檢測,如合格則掃描條碼,進行入庫;如不合格則退回入庫口,人工重新擺放貨物。外形檢測合格的貨物掃碼成功後,確認貨物信息,WCS係統把條碼值反饋給WMS係統,WMS係統根據條碼值分配貨物的貨位並下發給WCS係統(包含貨位的層數、行、列、深位等信息);WCS係統根據接收到的貨位信息,下發給PLC;PLC通過所得到的入庫目的地址,控製輸送線運轉;同時控製提升機運送貨物至目的層,總成類成品存放在貨架的一層,膠管類成品貨位在WMS係統中分配在二、三、四層,貨物經輸送機輸送至提升機內(nei) 輸送線上,換層提升機載貨至指定層後,通過提升機內(nei) 的輸送線輸送至層間輸送線上的接駁位,四向車至接駁位輸送線上取貨搬運至指定貨位存儲(chu) ;如掃碼器掃碼失敗,WCS係統向WMS係統反饋掃碼失敗結果,輸送線停止運行,等待人工處理,如掃碼值經WMS係統判定為(wei) 無效碼,則輸送線停止運行,等待人工處理,操作人員可利用手持終端再次掃碼或更換條碼信息等方式,處理掃碼異常情況,如需做貨物退回處理,則在入庫口按“返回按鈕”,將貨物返回入庫口,等待處理,整個(ge) 業(ye) 務流上報WMS係統,完成入庫任務,修改貨位屬性。
2)貨物運行至提升機口處輸送線,停止等待,PLC根據入庫的目的地址,確認貨物所需到達的貨架層數,調用提升機。當提升機到達一層時,輸送線運送貨物至提升機內(nei) ,貨物通過提升機,到達目的層;提升機到達目的層後,貨物隨提升機輸送線出提升機,至穿梭車取貨口等待穿梭車取貨。
3)WMS係統定時發送入庫任務,WCS係統接收到入庫任務後,下發給貨物目的層穿梭車,穿梭車接收入庫指令,行駛至目的層取貨口取貨,把貨物運送至目的貨位。WMS係統每次下發一個(ge) 任務,WCS係統根據WMS係統下發的任務先後順序,執行出入庫任務。WMS係統下發入庫任務前,需判斷出庫任務是否已經完成,在出庫任務執行結束後,再下發入庫任務,防止因輸送線資源占用導致的死鎖現象。
4)出庫:WMS係統下發出庫任務(包含起始地址及目的地址)給WCS係統,WCS係統接收到出庫任務後,由貨物當前層穿梭車運送出庫貨物至提升機口輸送線;貨物在提升機口輸送線停止等待,同時PLC控製提升機至貨物當前層;提升機到貨物當前層後,輸送線運送貨物至提升機內(nei) ,提升機載貨至一層,貨物出提升機,輸送線運送貨物至出庫口;人工取下托盤,完成出庫。
5)入庫、出庫、移庫(移出,移入)貨位由WMS係統分配,倉(cang) 庫控製係統不支持分配貨位;智能穿梭車在行駛路徑中,如果有托盤阻擋,WMS係統需先下發移庫任務,將阻擋托盤移出,才能下發後續任務。
6)WCS係統按照任務接收到的時間先後順序執行,先接收到的任務優(you) 先執行。
7)WMS係統定時下發任務,WMS係統內(nei) 部排列好優(you) 先級後,每次向WCS係統下發單個(ge) 任務。
8)自動化設備的執行效率與(yu) 貨品入庫擺放順序(如同批號同巷道擺放,同批號不同層擺放等)、出庫方式(如先進先出、後進先出等)、巷道深度密切相關(guan) ,這些方式決(jue) 定了自動化設備的實際效率的高低,自動化設備效率以上述情景為(wei) 運行基礎的前提下得到的效率為(wei) 準。
9)如某一層穿梭車故障,在人工確認故障信息後,把故障車輛移至不影響出入庫路徑的位置,其他層空閑車輛可通過提升機換層到故障車輛層執行任務。
10)依據《智能倉(cang) 儲(chu) 認證技術規範 第1部分:通則》(CQCPV11001.1-2023)表2中所列智能倉(cang) 儲(chu) WCS係統評價(jia) 指標,針對托盤四向穿梭式WCS係統的特點進行對照調整如附表。
附表 托盤四向穿梭車智能倉(cang) 儲(chu) WCS係統評價(jia) 指標(局部)
注:表中所述條款為(wei) 《智能倉(cang) 儲(chu) 認證技術規範 第一部分:通則》(CQCPV11001.1-2023)
智能倉(cang) 儲(chu) 認證及現場檢查是一項認真細致而專(zhuan) 業(ye) 性強的合格評定工作,現場測試不僅(jin) 要熟悉認證體(ti) 係流程與(yu) 檢查要點,還要熟悉智能認證體(ti) 係流程與(yu) 檢查要點,還要熟悉智能倉(cang) 儲(chu) 設備及其係統的作業(ye) 流程,如對本文列舉(ju) 的托盤四向穿梭式WCS係統進行現場審查,需實施抽樣檢測的評價(jia) 方法、合理設計驗收驗證場景與(yu) 關(guan) 鍵要素,甚至需要針對測試場景驗收WCS係統程序段,全麵記錄檢查情況,確保認證過程的有效性、可靠性。
[1]智能倉(cang) 儲(chu) 認證技術規範 第1部分:通則:CQC/PV11001.1-2023[S].
[2]自動化立體(ti) 倉(cang) 庫 設計規範:JB/T9018-2011[S].
[3]智能倉(cang) 儲(chu) 認證實施規則:CQC16-435630-2023[S].
[4]張莉麗(li) .現代物流倉(cang) 儲(chu) 管理的特點和目標[J].船舶物資與(yu) 市場,2019,(06):95-96.
[5]鄭永.H公司自動化立體(ti) 倉(cang) 庫總體(ti) 結構設計與(yu) 庫存管理研究[D].南京:南京理工大學,2021.
本文已全文發表至《質量與(yu) 認證》2024年05月號第211期。
本站的原創文章,請轉載時務必注明出處:米兰竞技足球俱乐部官网WESAFE,不尊重原創的行為(wei) 我們(men) 將追究責任。

